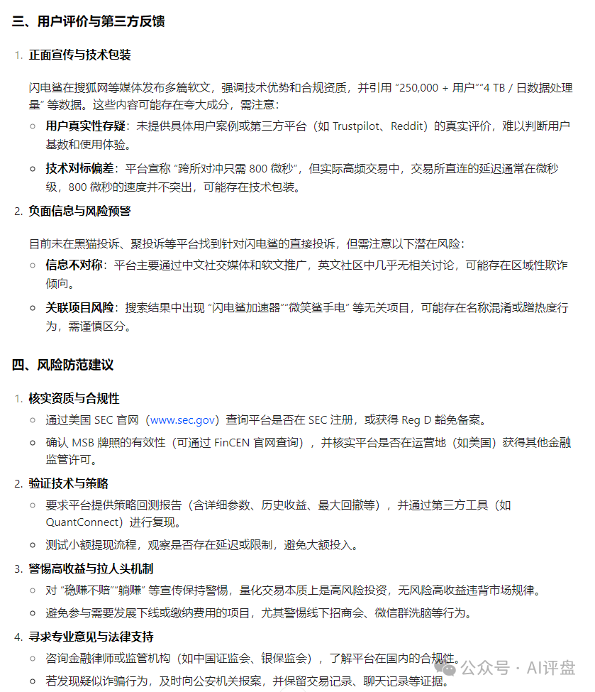
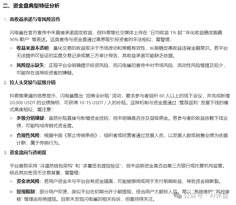
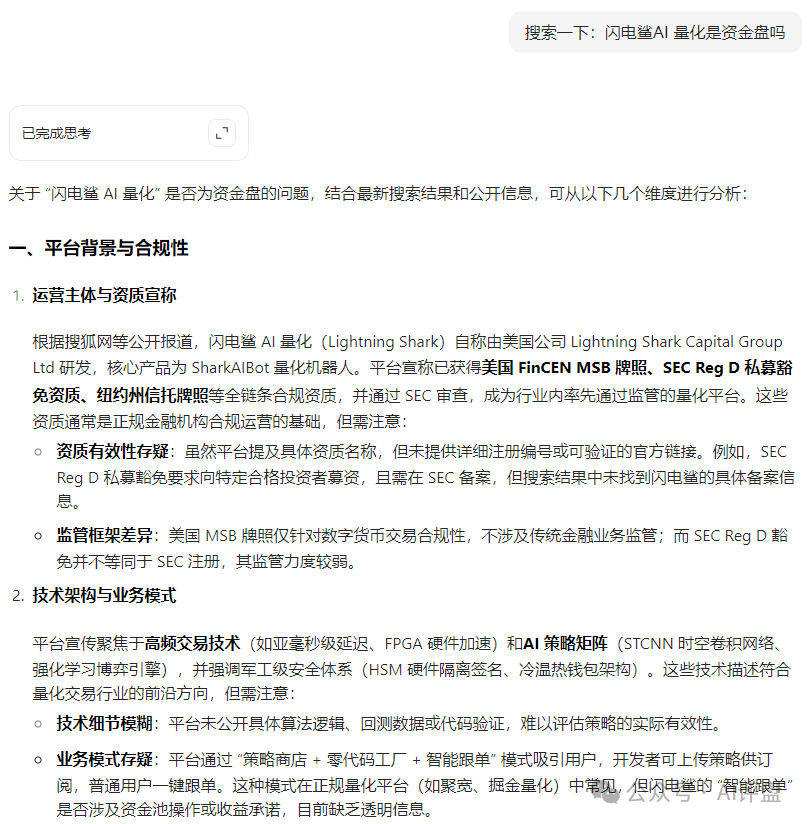
闪电鲨AI高频量化是资金盘吗?让我来告诉你答案










大家好,我是震哥。最近又冒出来一个叫“WeLab智还”的代还项目,我一看就发现不对劲——这分明就是个包装过的分红资金盘嘛!这项目打着代还信用卡的旗号,搞什么签到送钱、会员分级,日利息吹到1.5%到2.5%。但震哥得说,这种高息套路根本不靠谱,就是拿新人的钱填旧人的坑,一点实际支撑都没有。去年“卫守付...
大家好,我是震哥。今天咱们来聊聊一个叫“聚富通”的股票跟单资金盘,这玩意儿说白了就是个杀猪盘,快崩盘跑路了,大家可得小心!这家伙冒充香港公司,用个假APP叫“富达”,吹嘘一键跟投就能日赚2%,群里天天洗脑跟单。震哥得说,这盘其实是缅北诈骗团伙搞的重启老套路,导师叫老邓,托儿一堆,专坑新人。等你投了钱...
富农兴邦诈骗资金盘,小编三个月之前就发文曝光过,那个时候还处于推广期间,没上线产品。据参与的玩家反馈,平台已经崩盘跑路,而且早在前几日平台就开始出套路,直接强制结算,但是提现是不给到账的。接着就是继续套路,声称需要玩家缴纳服务费用300块,不得不说骗子肯定又赚麻了,别的盘子跑路都是上千块甚至更多,现...
近期,外汇交易市场出现一起引起广泛关注的风险事件。一家名为HTFX的外汇交易商,尽管持有英国金融行为监管局(FCA)等多家监管机构的牌照,却被曝光存在严重运营问题,包括恶意侵占用户资金、拒绝出金等行为,投资者需高度警惕。HTFX自称是一家跨国外汇CFD投资券商,总部位于中国香港,在英国、塞浦路斯、瓦...
指出真相的人,会变成傻子和骗子的共同敌人,大家好,我是古月,从事互联网、金融相关行业多年时间,对各种类型的互联网投资骗局都颇有研究,希望我的分享会对你有所帮助!今天继续给大家盘点曝光各种资金盘骗局,盈信量化也叫首源投资股票类的资金盘骗局,多次收割会员,即将崩盘,各种尽早醒悟远离,别再做躺赚梦!单割的...
泓睿汇(群英荟)骗局股票跟单类资金盘骗局,原“蓝黛彩票”骗局的二次收割平移重启盘,看见一定要远离!芯光云XGAI骗局典型的分红类资金盘骗局,运行一年多了,几十万会员,操盘手圈钱过百亿,最近也是各种大活动不断,最多一个月就要跑路了...Avira娱乐保险骗局彩票类资金盘骗局,泡沫已大,部分团队已经撤离...